Abstract
Background: The aim of this study was to investigate the long-term effects of ureteral stenting and the exact timing of stent removal in favor of surgery in patients with idiopathic retroperitoneal fibrosis (IRF). Summary: Medline research terms of “idiopathic retroperitoneal fibrosis” AND “ medical therapy” OR “ureteral stenting” OR “surgical treatment” were done. Systematic reviews and observational and clinical studies were analyzed to obtain indication regarding the objective of the study for a narrative review. Ninety-two papers were analyzed. The treatment of IRF includes the monitoring of retroperitoneal fibrotic process spread and the prevention of abdominal organs entrapment. Treatment of ureteral obstruction includes medical therapy and ureteral stenting (US) or percutaneous nephrostomy (PNS) to overcome the worsening of renal function. Up to now, the timing of US or PNS removal is not yet clear, both for the complexity of evaluating the efficacy of the medical therapy and demonstrating the resolution of obstructive nephropathy. Moreover, it is not yet clear if the long-term ureteral stent placement or PNS is able to maintain an efficient renal function. Ureterolysis with a laparoscopic robot-assisted approach is now considered as an ultimate treatment for ureteral obstruction, limiting the progression of kidney impairment and improving the quality of life of patients, although nephrologists are generally abdicant regarding the potential switch toward the surgical approach. Key Messages: Prospective studies regarding the long-term effects of US on the renal function impairment in patients with IRF should be structured to obtain adequate information on the exact timing for the surgical approach.
Introduction
Idiopathic retroperitoneal fibrosis (IRF) is a primary disease that occurs in about 70% of patients with retroperitoneal fibrosis. Other cases have been described in the course of malignancies, infections, previous radiotherapy, and/or rheumatological diseases.
The IRF was described for the first time in 1948 by John Ormond [1], and this is the reason why it is sometimes still referred as Ormond’s disease. The incidence of IRF is 0.1–1.3 cases/100,000 persons per year, with prevalence of double in males in respect to females [2]; the age at diagnosis usually ranges between 40 and 60 years [3], but it has been described also in pediatric age [4] and in the elderly.
IRF consists of fibro-inflammatory disease characterized by periaortic and parailiac involvement. Fibrotic mass expansion can entrap the retroperitoneal tissues and organs, including the ureters, leading to obstructive uropathy that can cause postrenal acute kidney injury and, over time, chronic kidney disease. The clinical features are often nonspecific and include anorexia, weight loss, and fatigue associated with lower back pain and flank dull pain. Oliguria may be the result of bilateral ureteral obstruction or ureteral obstruction in patients with single functioning kidney. Peripheral edema associated with deep venous thrombosis can occur due to vena cava compression. Gastrointestinal complications include constipation and abdominal angina due to vascular compression [5, 6]. Vomiting may be present when duodenal entrapment occurs. The evaluation of kidney and urinary tract involvement is an essential step in patient affected by IRF. At the time of the diagnosis, 8–30% of patients already present loss of kidney function because of persistent hydroureteronephrosis, which is often asymptomatic, so leading to a delay in diagnosis [7, 8]. In the case of obstructive nephropathy, at the onset or for relapse of the disease, the deterioration of kidney function can be solved or attenuated by prompt urological management (namely by ureteral stenting (US) or nephrostomy). In the case of persisting obstructive uropathy, irreversible kidney injury may occur in few weeks. Up to 40% of the patients develop chronic kidney disease [9] and up to 8% of the patients will reach end-stage kidney disease within 10 years from the time of IRF diagnosis [10]. The objective of this narrative review is to collect a modern view of IRF and define the state of the art of some unmet needs such as the preservation of renal function after long-term US or PNS placement and the exact timing for the surgical treatment.
Methods
Medline and Scopus research was conducted on the following terms by using Boolean connections: “IRF” AND “hydronephrosis” AND “renal function” AND “US” AND “ureterolysis” AND “medical therapy.” More interesting papers including book chapters and congress proceedings were selected independently from the study type but according to the English version. One-hundred and nine abstracts were selected and the full texts retrieved and properly evaluated for the narrative review text.
Etiology and Pathogenesis
The pathogenesis of the IRF is immune-mediated, although it is not yet fully explained. Historically, Mitchinson proposed a possible role of aortic atherosclerotic plaque and consequent chronic periaortitis as the trigger of fibroinflammatory reaction to an antigen [11]. The immune response to ceroids, a complex polymer of oxidized lipids, could induce activation of B and T lymphocytes, macrophages, plasma cells, and eosinophiles that finally produce fibrosis through cytokines environment [12, 13]. Further studies showed that IRF affected also patients without atherosclerosis and atherosclerotic plaques [14]. The evidence of an association between IRF and several autoimmune systemic diseases, namely small vessel vasculitis, thyroiditis, and rheumatoid arthritis, suggested an autoimmune pathogenesis [2]. In recent studies, ANA positivity was detected in up to 30% of IRF patients at the onset of the disease and it was associated with the risk of relapse [9, 10].
Environmental agents may be enrolled as a trigger factor. A case-control study showed that asbestos exposition increased the risk of IRF by about fivefold and another study reported that combined exposure to smoking and asbestos synergistically increased the risk for developing IRF [15, 16]. Furthermore, genetic factors had been hypothesized in several studies, but only a possible association between HLA-DRB01*03 and IRF was reported [17]. The presence of a restricted HLA class II suggests that IRF may be an antigen-driven disease with Th2 response and secretion of IL-6, which are able to induce fibroblast activation. CD4+ cells also produce IL-4/IL-10, which drive B-cell proliferation and maturation into plasma cells [8]. Th2 response is also characterized by CCL11/eotaxin-1 production that induces recruitment of eosinophils, whose degranulation products can stimulate fibroblasts proliferation and collagen productions [18]. Finally, it has recently been shown that fibrocytes are also recruited from peripheral blood and accumulated in the pathologic tissue: this mechanism is driven by CXCL12 [19] (Fig. 1).
Pathogenesis of IRF. The development of the disease is related to the combination of a particular genetic background (i.e., HLA class II alleles) and exposure to environmental agents. Antigen-presenting cells present a hypothetical antigens to retroperitoneal T-helper cells. Th2 responses produce IL-4, which directly activates fibroblast, and IL-10, IL-13, which drive B-cell expansion and maturation into plasma cells. Lymphoid cells also secrete eotaxin-1, which recruits mast cells, whose degranulation products are also able to activate fibroblasts. Once activated, fibroblasts switch into myofibroblasts and secrete fibers of collagen. Finally, the CXCR4-CXCL12 axis plays a role in circulating fibrocyte recruitment into retroperitoneal tissues, perpetrating inflammation and fibrosis.
Pathogenesis of IRF. The development of the disease is related to the combination of a particular genetic background (i.e., HLA class II alleles) and exposure to environmental agents. Antigen-presenting cells present a hypothetical antigens to retroperitoneal T-helper cells. Th2 responses produce IL-4, which directly activates fibroblast, and IL-10, IL-13, which drive B-cell expansion and maturation into plasma cells. Lymphoid cells also secrete eotaxin-1, which recruits mast cells, whose degranulation products are also able to activate fibroblasts. Once activated, fibroblasts switch into myofibroblasts and secrete fibers of collagen. Finally, the CXCR4-CXCL12 axis plays a role in circulating fibrocyte recruitment into retroperitoneal tissues, perpetrating inflammation and fibrosis.
Diagnosis
Laboratory Investigations
The increased plasma levels of C-reactive protein and/or the erythrocyte sedimentation rate was found in more than 50% up to 90% of the patients affected by IRF [20]. C-reactive protein plasma levels may be of some help for the medical treatment monitoring, as well. Blood biochemistry and urinalysis are crucial to detect kidney damage, especially in case of unilateral ureteral obstruction. Serum creatinine and estimated glomerular filtration rate, creatinine clearance, and albuminuria/creatininuria ratio should be useful also during the follow-up period. Furthermore, IgG subclasses determination is mandatory to detect immunoglobulin G4-related disease (IgG4-RD). Increased IgG4 serum levels (>135 mg/dL) were found in 21% out of 113 patients with IRF retrospectively investigated [21]. On the other hand, IRF patients with high IgG4 serum level had similar clinical features and response to therapy to those without IgG4 increase. However, the detection of extra-retroperitoneal fibro-inflammatory damages is suggestive of IgG4-RD [22]. Antinuclear antibody (ANA) positivity was observed in 25–60% of patients with IRF and they are linked with increased risk of relapses [10]. Complement serum level was found to be reduced in about 20% of IRF cases, often with superimposed kidney damage by IgG4-RD [23].
Ultrasound Scan
Ultrasonography should be performed as one of the first diagnostic steps and during the follow-up. In fact, it can easily detect the presence of mono- or bilateral ureteral dilation and hydronephrosis, kidney atrophy, or absence of ureteral jet in the bladder with Doppler mode, all of them suggesting the presence of obstructive uropathy.
Contrast-Enhanced CT
Contrast-enhanced CT allows to identify IRF and obstructive uropathy, parenchymal damage, and dysfunction [7]. It is essential in the diagnostic process and during the follow-up in the case of colic pain or obstructive uropathy. At CT scan, IRF is often described as a paraspinal irregular retroperitoneal mass that appears isodense to surrounding muscle tissue [24]. It is usually localized beside the fourth and fifth lumbar vertebrae and spreads down to the pelvis, but rarely it extends into the mesentery. Its evolution of retroperitoneal mass is centrifugal, with involvement of the ureters and in some cases over the diaphragm, possibly causing fibrous mediastinitis. In contrast to malignant proliferation, the large blood vessels such as aorta and inferior vena cava are usually not displaced anteriorly by the IRF process; however, this aspect cannot be assumed as diagnostic criterium [25‒30].
Despite these CT findings, however Brun and colleagues reported that a third of cases with histologically proven IRF did not present any alterations to CT scan [25]. Several authors proposed a classification of acute or chronic IRF on based on the Hounsfield units (HU). The HU assessment was also suggested as applicable for differential diagnosis between IRF and malignant mass [25‒30].
However, many patients with ureteral involvement are often unable to be investigated by contrast-enhanced CT at their first admission due to obstructive renal failure. In these cases, a secondary contrast imaging evaluation after recovery of obstructive uropathy and renal function is mandatory to assess the extent of the disease. However, the right timing of enhanced CT scan remains unclear in the case of medical treatment and US or percutaneous nephrostomy (PNS) placement.
Magnetic Resonance Imaging
Magnetic resonance imaging (MRI) can be preferred in case of high risk of postcontrast-induced nephropathy. MRI is considered to have a higher spatial resolution and accuracy in delineating the retroperitoneal structures, but its ability to differentiate between benign and malignant fibrotic mass is similar to that of CT scan [31‒33]. In addition, MRI allows an excellent assessment of the fibrotic mass extension, its relationship with the adjacent retroperitoneal organs and tissues, with no need of contrast agent use, useful in case of reduced kidney function. MRI can be used as guidance for retroperitoneal mass biopsy [34]. Unfortunately, the MRI is not useful to discriminate IRF from malignant mass, since MRI findings are similar to other fibrotic processes, with a soft tissue enhancement. The IRF-related T2 signal varies as a function of the amount of inflammation process. For example, active inflammatory process has high T2 signal; no active inflammatory process has low or absent T2 signal. These features have been used as markers of response to medical treatment by several authors [32]. However, the signal intensity, the degree of contrast enhancement, and the presence or absence of soft tissue edema are nonspecific diagnostic findings [35]. Unfortunately, MRI is unavailable for emergency use in most countries and the high cost limits its use in the daily c1inical practice. Limitation exists for gadolinium-based enhancement in case of patients with advanced kidney disease for the risk of nephrogenic systemic fibrosis [36]. All of these techniques are helpful to select the patients to be referred to decompressive urological procedures in order to prevent or attenuate the complications of obstructive uropathy.
Renal Scintigraphy
Renal scintigraphy allows to evaluate separate kidney function and it is a useful tool in particular in case of ureteral unilateral obstruction. It is important also in the follow-up to assess recovery of kidney function after ureteral obstruction resolution.
Positron Emission Tomography
18-F-FDG and 67Ga uptakes mirror the metabolic activity inside different tissues, irrespective of their origin, benign or malignant, thus limiting the use of positron emission tomography (PET) as primary imaging tool for IRF diagnosis. Several studies have shown the usage of FDG PET and single-photon emission computed tomography during the follow-up after initiation of medical treatment and detection of occult neoplasia, recurrent disease, or multifocal fibrosclerosis lesions causing secondary RF, with promising results [37‒42]. However, a valid conclusion cannot be drawn regarding the utility of PET imaging in the management of IRF and further studies are needed.
CT Angiography
CT angiography could be useful in case of vessel involvement. In fact, arterial and/or venous compression is an uncommon but not rare finding. The onset of renovascular hypertension or worsening of preexisting hypertension, with or without deterioration of kidney function, suggests the extension of IRF to the renal peduncle. Solitary venous involvement is often asymptomatic because of slow progression and collateral circle development [2].
Retroperitoneal Biopsy
Retroperitoneal biopsy for histological examination is crucial in order to perform a correct diagnosis and a proper treatment of IRF. In fact, imaging techniques alone cannot differentiate accurately between idiopathic or secondary retroperitoneal fibrosis [39, 43‒45]. However, there are some limitations of retroperitoneal tissue biopsy: first of all, the difficulty of the laparoscopic procedure and the risks linked to the proximity to the vessels and other abdominal organs or small mass lesions, and then the absence of a well-defined protocol in terms of number of samples and immunohistochemical panel. Hence, biopsy is not widely performed and most patients with mild symptoms are treated without any histological evidence of IRF. Unfortunately, the patients who more often undergo retroperitoneal tissue biopsy (CT guided or by surgery procedure) are mainly those partially or totally unresponsive to the initial medical treatment [40, 46‒49].
The choice of biopsy technique depends on several factors such as the size and anatomic site of the fibrotic mass, type of percutaneous approach (CT or MRI guided), and the operator/’s level of experience, number of samples needed, and risk of malignant lesion. Surgical bioptic approaches include open, laparoscopic, or robotic-assisted biopsy. Other approaches, such as transcaval and fine-needle aspiration biopsy, have been also proposed although the percutaneous approach but is burdened by a higher risk of insufficient specimen and/or complications as bleeding [28, 50].
Typical histological findings detectable in IRF are the proliferation of a fibroinflammatory tissue, which infiltrates retroperitoneal soft tissue. The inflammatory infiltrate consists of lymphocytes (mainly T cells), plasma cells, and macrophages. Neutrophils are almost always absent and granulomas are rare. The inflammatory infiltrate can have either a perivascular distribution, often organized in nodular aggregates, or a diffuse distribution around irregular collagen bundles [2]. The IgG4-related form is characterized by immunohistochemical finding of IgG4/total IgG plasma cell ratio >40%, presence of eosinophilic and lymphoplasmacytic infiltrates, and storiform fibrosis [5].
Medical Therapy
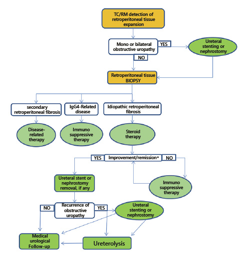
The aim of the medical therapy is to control local expansion of the fibrotic tissue and to resolve ureteral obstruction, if any. In the case, the first-line approach involves the use of intraureteral stenting or nephrostomy [51]. Figure 1 describes our approach for the diagnosis and treatment of IRF.
In case of hydroureteronephrosis, ureteral stent or nephrostomy tube placement is mandatory and should be performed as soon as possible. The recovery of kidney function after relief of postrenal injury depends on several factors: duration and severity of the obstruction, patient’s age, infections, contralateral kidney function, and ureteral compliance [52]. The development of chronic injury of the obstructed kidney is mediated by the activation of renin-angiotensin-aldosterone system: in particular, angiotensin II, via angiotensin II receptor subtype I, maintains or increases glomerular filtration pressure, but it also reduces renal plasma flow and induces inflammatory environment and oxidative stress, leading to fibrosis [53]. Hence, the use of renin-angiotensin-aldosterone system inhibitors should be considered. At present, nephrological international guidelines on the topic are missing.
Medical therapy aims to counteract the increase of the fibrotic mass proliferation and hence to avoid or prevent the entrapment of the retroperitoneal structures. It includes several options as follows.
Prednisone
Prednisone is the first-line anti-inflammatory therapy usually starting at the dosage of 0.75–1 mg/kg b.w./day and tapering up to 5–7.5 mg/day within 6–9 months. The remission occurs in 75–95% of cases, while the favorable effects are observable quite early, in the first few weeks [16, 54].
Tamoxifen
Tamoxifen is a less effective alternative choice when corticosteroids are contraindicated [54]. However, when remission occurs, the relapse rate is lower than that reported using steroid [55]. Tamoxifen was used successfully for the first time by Clarck in 2 patients in 1991 [56]. This antiestrogenic treatment works by increasing the synthesis and secretion of transforming growth factor-beta, which in turn inhibits several growth factors [57]. Other possible mechanisms of action include inhibition of protein kinase C and calmodulin synthesis, reduction of epidermal growth factor, and blockage of growth-promoting histamine-like receptors [58].
Mycophenolate
Mycophenolate is effective, well tolerated, and can induce stable remission of the IRF, alone or in combination with corticosteroid. Moreover, mycophenolate mofetil or mycophenolic acid is useful for steroid-sparing treatments [16, 59, 60].
Tocilizumab
Tocilizumab is an anti-IL-6 receptor antibody and it was successfully used in a cohort of IRF patients [61]. The rationale for the use of tocilizumab is based on the active role that IL-6 overproduction has in the pathogenesis of IRF [62]. It might be considered the target therapy against the inflammatory environment leading to a profibrotic cascade.
Monoclonal Antibodies
These agents are promising category of drug. In particular, according to the pathogenesis of the disease, which gives a relevant role to the B cells and interleukin cascade, rituximab and infliximab are successfully used [63, 64].
Other Immunosuppressive Medications
Many reports exist in the literature about the use of different immunosuppressive drugs in cases of refractoriness to steroid therapy or for steroid sparing, and to reduce the unwanted side effects that are more evident during long-term treatment. However, all treatments have been reported in nonrandomized cohorts of patients or in case reports. More studies are still required to identify the best treatment choice to reach remission, avoid relapse, and reduce adverse effects. A summary of existing medical therapies in IRF patients is reported in Table 1. Up to now, steroids remain the first and most effective choice.
Surgical Treatments
Since ureteral involvement occurs in 80–100% of cases (1–4.6), the first intervention consists of combined medical therapies and surgical procedures such as PNS tube or ureteral double J stent placement. All of these aimed at preserving kidney function. The exact timing of other surgical procedures such as ureterolysis has still to be determined.
Temporary Management of Ureteral Obstruction
Ureteral obstruction is usually overcome by US or PNS. Persistent obstruction invariably leads to kidney function impairment and it is at risk of severe complications as urinary infection and pyonephrosis up to sepsis and death [68]. Although the US requires shorter hospitalization in comparison to PNS, it is not clear which is the best treatment [69, 70]. However, both US and PNS are able to solve temporarily the obstructive uropathy, but cannot be considered as the optimal and definitive answer to the treatment of patients with IRF. The presence of ureteral stents is frequently associated with bladder irritability and lower urinary tract disturbances, hematuria, and limitation of quality of life. Crystal deposition on tube, loss of patency, mispositioning, and symptomatic UTI are common unfavorable events for both the ureteral stents and the PNS tubes [68]. In any cases, both ureteral stents and PNS should be removed as soon as possible by planning appropriate causal treatments of underlying cause of obstruction. Retrograde or antegrade pyelography should be carried out to confirm the patency of the ureter at the time of exchange of the stent or PNS tube. Fry et al. [71] reported that in 95% of the patients, ureteral stents can be removed after steroid therapy. However, due to the absence of clinical or biochemical objective criteria of resolution of obstructive nephropathy, the decision of stents or PNS removal is not easy. A long-term US could not be the best choice for preserving kidney function [72], and in this case, the resolution of obstruction is often difficult to be evaluated. In fact, the ureteral stent may induce an inflammation and edema of the ureteral wall, demonstrated as reduced patency after stent removal by pyelography. In contrast, in patients with PNS, antegrade pyelography provides more accurate assessment of the ureteral lumen [73]. The long-term goal of treatment should be the preservation of renal function without stent or PNS. To this aim, invasive surgical treatment such as ureterolysis should be considered. However, even if it is evident that US or PNS has a relevant although temporary role in the management of hydronephrosis, it is not clear the exact timing of surgical treatment by ureterolysis.
Ureterolysis
Ureterolysis as treatment of ureteral obstruction in IRF was reported for the first time in 1934 [74]. While the relatively low initial morbidity of this strategy is appealing, the cumulative efficacy of this treatment in the long period in terms of disease progression and kidney dysfunction may be of concern. The studies present in the literature regarding ureterolysis are limited to the retrospective design including relatively small number of cases (Table 2). Lepor and Walshi [91] in 1979 stated that it was difficult to justify why ureterolysis was not performed, since the success rate was as high as 90%. On consequence, the use of medical therapies should be limited to the cases of failed surgical procedure or frail patients at high risk of complications [91]. The largest multi-institutional survey includes 73 cases from 17 different urological centers. The short-term success rate of ureterolysis was 83%, and in the follow-up of 17.7 months, the outcome was not different between patients who received and not received adjuvant medical therapy [78]. By contrast, Vaglio and colleagues [45] found that surgery was useful only in refractory cases to medical therapy. In summary, the urological management of IRF is quite complex and it should be reserved for high-experience surgical center. The ureterolysis procedure consists of ureteral identification, separation from retroperitoneal fibrous tissue, and subsequent “intraperitonealization” and/or omental wrapping. It is highly invasive and associated to relevant possible complications. The surgeon should be confident with other procedures, like Boari flap ureteroplasty, ureter reimplantation or autotransplantation, nephrectomy, hysterectomy, or bowel resection [79, 92, 93] and should collaborate with other specialistic surgeon (such as vascular surgeon) [50, 88]. Up to now, the surgical technique is not yet standardized. The procedure allows the performance of deep tissue biopsies in order to rule out malignant conditions. Although the purpose of ureterolysis is to resolve the obstruction uropathy and allow the definition of underlying disease, it cannot prevent recurrence or progression of the disease and has no effect on other systemic manifestations [35, 45, 94]. The beneficial role of the omental wrap is not known, in particular whether it simply acts as a barrier to further entrapment by fibrosis or whether it acts to nourish and revascularize the lysed ureter. The segmental vascular supply of 10–20 cm of ureter is compromised by ureterolysis and it is perhaps surprising that postischemic ureteral damage has not been reported so frequently, ranging between 12 and 30%, irrespective of the type of surgical approach [79, 92, 93, 95‒98].
In the study of Fugita et al. [99] none of the patients reported that none with unilateral disease developed contralateral ureteral involvement at a mean follow-up of 23 months. These findings do not support the implementation of bilateral ureterolysis in case of monolateral ureteral involvement [99].
Mini-Invasive Ureterolysis
With the advent of minimally invasive surgery, ureterolysis has been increasingly performed using the laparoscopy approach with or without robot assistance. Since the first report by Kavoussi et al. [95], the literature shows the efficacy and safety of laparoscopic ureterolysis in the treatment of IRF [79, 81, 92, 93, 95‒97, 99‒106].
Srinivasan et al. [92] compared laparoscopy to open surgery approach and found no significant differences in terms of efficacy or complications. However, patients treated by the laparoscopy had a shorter hospital stay and reduced need for blood transfusion [92].
More recently, Mufarrij and Stifelman [81] reported the first robot-assisted laparoscopic ureterolysis with omental wrap for the treatment of ureteral obstruction by IRF. Subsequently, several studies have suggested the advantages of the robotic approach, including magnified three-dimensional, easier dissection of the ureter circumferentially and faster postoperative recovery [79, 81, 93]. Complication and resolution rates of robotic approach were similar to the open approach [93, 97, 99, 105, 106]. However, there is no prospective head-to-head comparison between open and laparoscopic or robotic ureterolysis in order to show the superiority of one approach to the other. In addition, up to now no agreement on the need and the timing for other neoadjuvant or adjuvant treatments have been reached (Table 3).
The complication rates ranged from 8 to 16% independently from the ureterolysis approach adopted and included ureteral devascularization, ureteral strictures or urinary fistulae, urinary tract infections, and vascular complication that are amenable to medical therapy. The laparoscopic hand-assisted technique seems to be the surgical technique with the greater risk of developing ureteral injuries although the most used before the robot-assisted era [76, 78]. On the other hand, patients who have a compromised blood supply to the ureter from previous surgery or concurrent conditions may have treatment failure regardless of the technique adopted [78].
Recommendations
Recommended algorithm for diagnosis and treatment of retroperitoneal fibrosis is represented in Figure 2.
Diagnostic-therapeutic algorithm for patients affected by retroperitoneal fibrosis. *As improvement/remission, we mean radiological evidence of retroperitoneal mass reduction, restoration of ureteral patency, and absence of symptoms and/or pain.
Diagnostic-therapeutic algorithm for patients affected by retroperitoneal fibrosis. *As improvement/remission, we mean radiological evidence of retroperitoneal mass reduction, restoration of ureteral patency, and absence of symptoms and/or pain.
• CT and MRI are the gold standard methods for both the detection of retroperitoneal fibrosis and the characterization of ureteral and/or other organs involvement.
• US and nephrostomy tube placement are mandatory to preserve renal function.
• Fibrotic tissue biopsy is of paramount importance to distinguish idiopathic from IgG4-related disease and secondary retroperitoneal fibrosis.
• Steroid therapy is the first-line therapy for IRF and IgG4-RD, and the results obtained should be monitored by repeated CT-MRI investigations every 3 months.
• Immunosuppressive therapies should be adopted in the case of unresponsive patients to steroid therapy.
• Prolonged ureteral obstruction in patients unresponsive to different medical therapies should be treated by ureterolysis.
Unsolved Questions
The most important question regards the maintenance of renal function. The exact timing for stent removal and ureterolysis in patients unresponsive to medical therapies is the key point that needs to be clarified. It is not clear if US could be able to guarantee a persistent renal function preservation through a long period of time due to a reduced caliper in comparison to the ureteral size. Moreover, the risk of developing recurrent and silent infections may play a critical role in reducing the efficiency of the renal parenchyma. Due to these reasons and the epidemiological limitations due to the rarity of the disease, an international registry should be proposed to obtain satisfactory indication from a large cohort of subjects.
Conclusions
There are several reports of successful management of ureteric stenosis due to IRF using US or PNS, and steroids. Unfortunately, few data have been collected regarding the optimal timing and treatment schedule for the urinary diversion or stents removal as well as those indicated for ureterolysis. No prospective randomized studies comparing different methods of treatment for ureteric obstruction have been performed. Several surgical procedures failed due to both the progression of the disease and a late intervention in patients with significantly impaired kidney function.
Prospective longitudinal cohort studies regarding the combination between medical therapy and US should be promoted to obtain adequate information on the progressive renal function impairment related to obstructive uropathy in patients with IRF. In particular, the exact timing for stent removal or the optimal switching to surgical treatment should be properly investigated. Up to now, the laparoscopic robot-assisted ureterolysis may represent a promising surgical approach to avoid the progression of kidney impairment.
Conflict of Interest Statement
All the authors have no financial interests that are directly or indirectly related to the work submitted for publication.
Funding Sources
No funding was received.
Author Contributions
Conceptualization: Domenico Giannese and Riccardo Bartoletti. Investigation: Diego Moriconi, Andrea Mogorovich, and Francesco Claps. Methodology: Alessandro Zucchi and Francesco Claps. Supervision: Riccardo Bartoletti and Alessandro Zucchi. Writing – original draft: Riccardo Bartoletti, Alessandro Zucchi, and Adamasco Cupisti. Writing – review and editing: Riccardo Bartoletti and Alchiede Simonato. Revised version of the paper: Antonio Luigi Pastore.




